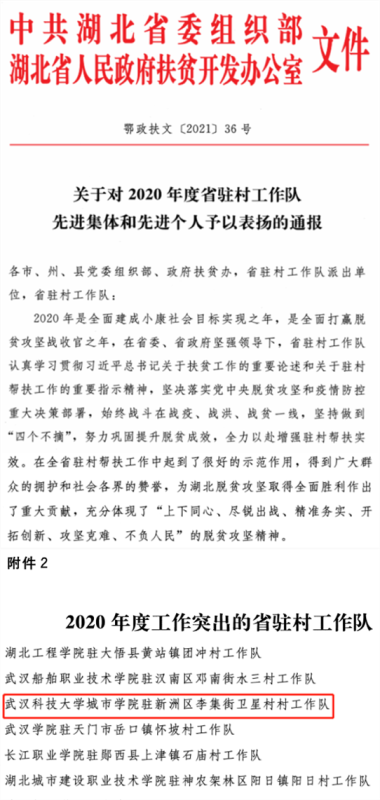
新闻网讯(通讯员 周勇)近日,湖北省委组织部、湖北省人民政府扶贫开发办公室联合下文,对2020年度工作实绩突出、群众评价较好的集体和个人予以通报表扬。我校荣获“工作突出的省驻村工作队”称号,这是我校继荣获2018年度 “工作突出的省驻村工作队派出单位”后再次获得殊荣。

2020年是全面建成小康社会目标实现之年,是全面打赢脱贫攻坚战收官之年,学校驻村工作队员在学校党委的坚强领导下,深入贯彻习近平总书记关于脱贫攻坚的重要论述和指示批示精神,坚决落实党中央、湖北省委关于脱贫攻坚和疫情防控重大决策部署,扎根农村,严格遵守驻村工作纪律,全力以赴做好各项驻村帮扶工作。
2021年,我校驻村工作队将继续贯彻习近平新时代中国特色社会主义思想,学习党的十九大精神,乘势而上,接续奋斗,巩固拓展好脱贫攻坚成果,全面推进乡村振兴,弘扬脱贫攻坚精神,为全面建设社会主义现代化作出新的更大贡献。