学院要闻

我校学子在湖北省第十三届“挑战杯”大学生课外学术科技作品竞赛省级初赛中再创佳绩
发布时间:2021-04-30
发作者:本站
发浏览次数: 2643

  新闻网讯(通讯员卢诗琪)4月26日,由共青团湖北省委、省科协、省教育厅、省学联主办的湖北省第十三届“挑战杯”大学生课外学术科技作品竞赛省级初赛结果公布。我校学子再创佳绩,6项作品入围省赛终审答辩,6项作品拟授三等奖。

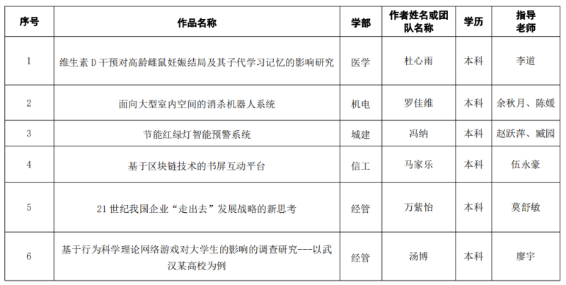
  湖北省第十三届“挑战杯·中国银行”大学生课外学术科技作品竞赛终审决赛入围名单

 

 

  湖北省第十三届“挑战杯·中国银行”大学生课外学术科技作品竞赛拟授三等奖名单